Assalamu'alaikum wr.wb.
Salam sejahtera bagi kita semua,
Pada postingan kali ini saya akan menjelaskan Bisnis Proses Pribadi mengenai modul E-Commerce pada Bank Optimis sebagai Tugas UTS ERP
Berikut skenario singkatnya :
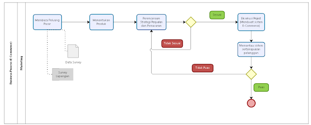
- Bisnis proses untuk ecommerce pada Bank Optimis diawali dengan pihak marketing yang akan membaca peluang pasar dengan cara survey lapangan. Hal tersebut dilakukan untuk mengetahui potensi yang ada.
- Setelah itu masuk pada tahap penentuan produk yang akan dijual kepada konsumen Bank Optimis. Pada kasus ini produk yang akan dijual adalah Jam Tangan.
- Setelah produk yang akan dijual ditentukan, team marketing akan merencanakan bagaimana strategi penjualan dan pemasaran yang akan dilakukan oleh bank Optimis.
- Jika strategi sesuai baru akan masuk pada tahap eksekusi project yakni membuat sistem ecommerce pada Bank Optimis.
- Jika belum sesuai maka akan kembali pada tahap perencanaan strategi pemasaran dan penjualan agar lebih baik lagi.
- Setelah sistem ecommerce sudah berjalan proses selanjutnya adalah pemantauan sistem dan kepuasan pelanggan terhadap ecommerce yang sudah diterapkan pada Bank Optimis.
- Jika sudah sesuai atau puas bisnis proses ini selesai,
- Jika tidak puas proses kembali pada tahap perencanaan strategi pemasaran dan penjualan sebagai evaluasi dan pematangan strategi ecommerce pada perusahaan Bank Optimis.
Berikut desain Bisnis Proses E-Commerce pada perusahaan Bank Optimis yang dibuat dengan menggunakan aplikasi Bizagi.
Demikian penjelasan mengenai bisnis proses e-commerce yang saya buat pada perusahaan Bank Optimis. Semoga dapat menjadi referensi teman-teman dalam membuat bisnis proses modul kalian masing-masing. Sekian dan Terimakasih :) sampai jumpa pada postingan selanjutnya.
Salam,
Megurine
