UTS BISNIS PROSES ALL (KELOMPOK) #UPERP10UTS2
السَّلاَمُ عَلَيْكُمْ وَرَحْمَةُ اللهِ وَبَرَكَاتُهُ
PT Bank Optimis Tbk. didirikan pada 1988, dan kini sudah menjadi perusahan publik yang tercatat di Bursa Efek Jakarta. Bank Optimis telah bertekad untuk menjadi “Lembaga Keuangan Terkemuka di Indonesia”yang keberadaanya diperhitungkan. Bank Optimis bertujuan mencapai posisi ini dengan menjadi organisasi yang berpusat pada nasabah; yang melayani semua segmen, dengan menawarkan nilai yang unik untuk masing-masing segmen; berdasarkan keunggulan penjualan dan pelayanan, dengan didukung oleh teknologi kelas dunia. nah, disamping itu PT Bank Optimis juga membuat sebuah usaha rumah sakit.
Business Summary
Bank Optimis memiliki enam segmen usaha :
•
Institusi
•
Perusahaan
•
Aset/Harta
•
Commercial
&
Business
•
Consumer Finance
•
Micro
&
Retail Banking
Visi
M
enjadi lembaga keuangan Terkemuka di Indonesia yang keberadaannya diperhitungkan
dan selalu bertumbuh
Misi
Misi kami adalah menjadi organisasi yang berorientasi ke nasabah, yang melayani semua segmen, dengan menawarkan nilai yang unik untuk masing-masing segmen, berdasarkan keunggulan penjualan dan pelayanan, dengan didukung oleh teknologi kelas dunia. Aspirasi kami adalah menjadi perusahaan pilihan untuk berkarya dan yang dihormati oleh nasabah, karyawan, pemegang saham, regulator dan komunitas di mana kami berada.
Product Banking
Bank Optimis memiliki berbagai macam product banking, diantaranya :
·
Optimis Tabungan
·
Optimis giro
·
Optimis deposito
·
Optimis debit
·
Optimis e-cash
·
Optimis kartu kredit
·
Optimis kredit konsumer
·
Produk investasi
Struktur Organisasi PT BANK OPTIMIS (Persero) Tbk
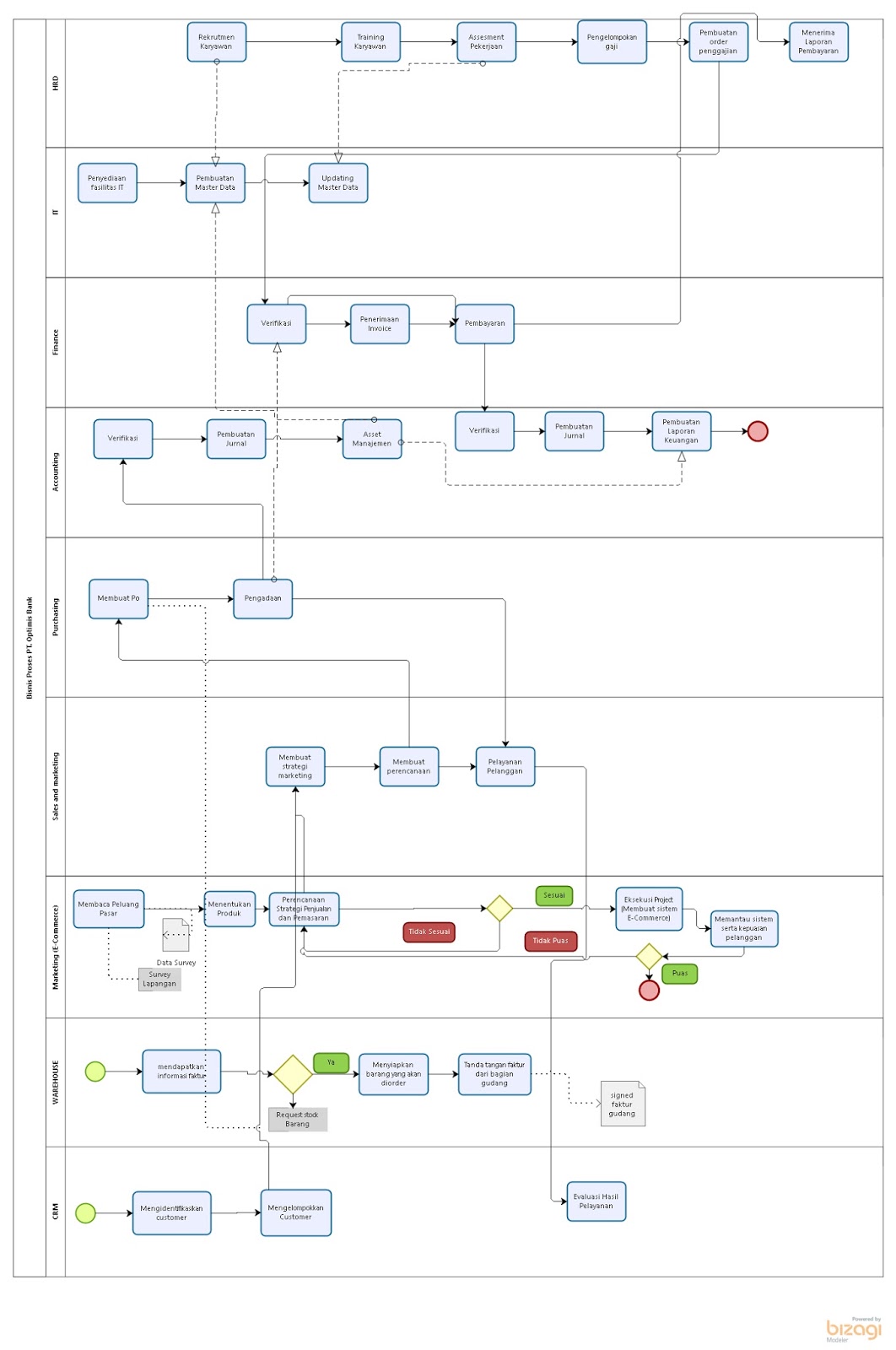
Berikut desain Bisnis Proses All (Kelompok) pada perusahaan Bank Optimis yang dibuat dengan menggunakan aplikasi Bizagi.
Bisnis Proses Secara Keseluruhan

* HRD

* IT

*FINANCE

*ACCOUNTING

* PURCHASING

*SALES MARKETING

*E-COMMERS

*WAREHOUSE

*CRM

Berikut desain Bisnis Proses Secara Keseluruhan pada perusahaan Bank Optimis yang dibuat dengan menggunakan aplikasi Bizagi
Terima Kasih