HELOOOWWW
ini hari libur loo....
tapi tugasnya belum kelar juga.
yaudah lanjut yuuk
ayayayyaya
disini saya akan menjelaskan bisnis proses kelompok
sebelumnya penjelasan PT Bank Optimis dulu yaa
PT Bank Optimis Tbk. didirikan pada 1988, dan kini sudah menjadi perusahan publik yang tercatat di Bursa Efek Jakarta. Bank Optimis telah bertekad untuk menjadi “Lembaga Keuangan Terkemuka di Indonesia”yang keberadaanya diperhitungkan. Bank Optimis bertujuan mencapai posisi ini dengan menjadi organisasi yang berpusat pada nasabah; yang melayani semua segmen, dengan menawarkan nilai yang unik untuk masing-masing segmen; berdasarkan keunggulan penjualan dan pelayanan, dengan didukung oleh teknologi kelas dunia. nah, disamping itu PT Bank Optimis juga membuat sebuah usaha rumah sakit.
Berikut adalah Company Profile dari perusahaan tersebut.
Business Summary
Bank Optimis memiliki enam segmen usaha :
• Institusi
• Perusahaan
• Aset/Harta
• Commercial & Business
• Consumer Finance
• Micro & Retail Banking
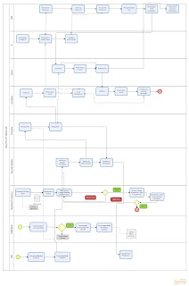
Berikut desain Bisnis Proses All (Kelompok) pada perusahaan Bank Optimis yang dibuat dengan menggunakan aplikasi Bizagi.
Bisnis Proses Secara Keseluruhan
HRD
IT
FINANCE
ACCOUNTING
PURCHASING
SALES MARKETING
E-COMMERS
WAREHOUSE
CRM
seperti ituu proses PT Bank Optimis guys










